Soluciones expertas para carreteras
Ofreciendo servicios excepcionales de desguace de carreteras con más de 8 años de experiencia en China.
La tecnología
Acerca de la tecnología de rublización resonante que utilizamos.
Nuestros logros
Durante los últimos 8 años, hemos finalizado más de 600 proyectos de desguace de carreteras en más de 20 provincias de China.


Presentación del proyecto
Explore nuestros innovadores proyectos de desescombro de carreteras y sus resultados excepcionales.
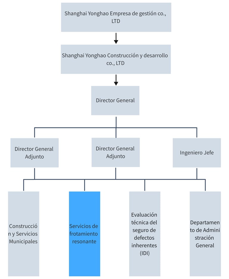
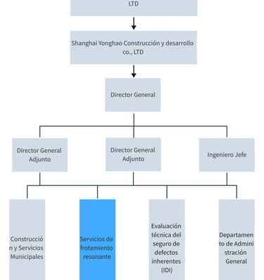
Estructura organizacional


Excelencia
Expertos líderes en desguace de carreteras en China.
CONTÁCTENOS
ybw@yhconst.cn
+86-21-5776-0098
© 2016 - 2026. Shanghai Yonghao Construcción y Desarrollo Co. Ltd.
DIRECCIÓN
No. 1500 Tingwei road, Jinshan district, Shanghai (distrito económico de shanyang)
